配管配线工程量计算规范&实操
配管配线工程量计算规范&实操
绝缘导线穿管敷设,即配管配线,是工业与民用建筑中应用最广泛的配线方式。它不仅安全可靠,能有效抵御腐蚀气体侵蚀与机械损伤,还便于电线更换。本期将结合电气插座配线工程量计算规范,借助CAD快速看图的【连续测量】,高效完成管线工程量计算。
一、基础知识
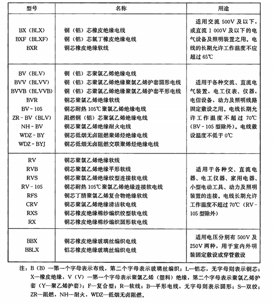
1.导线绝缘型号与分类
绝缘电线按绝缘材料可分为聚氯乙烯绝缘、聚乙烯绝缘、交联聚乙烯绝缘、橡皮绝缘和丁腈聚氯乙烯复合物绝缘等。电磁线(绕组线)也是一种绝缘线,它的绝缘层是涂漆或包缠纤维,如丝包、玻璃丝及纸等。
绝缘导线按工作类型可分为普通型、防火阻燃型、屏蔽型及补偿型等。
导线芯按使用要求的软硬又可分为硬线、软线和特软线等结构类型。其绝缘型号、名称和用途表示方法如下表所示。

2.插座的配管配线方式
(1)配管形式:为保障供电可靠、检修便利与线路灵活,插座管线遵循以下规则:单个插座设1根“一进”立管;多个插座串联时,中间插座采用“一进一出”双立管(即底盒内引出两根导管,进线管承接上游电源,出线管输送电源至下游);末端插座则设1根立管。

(2)配线形式:从配电箱引来三根线,分别是火线(红色),零线(黄色),地线(绿色),左侧插孔接零线,右侧插孔接火线,中间/上方的插孔接地线,单管内均含3根电线。

二、清单计量规则


三、案例分析
1.观察插座平面图、供电系统图和主要设备表,本案例以配电箱ALX1的WL3、WL4、WL5三条回路的配线工程量计算为例。
其中WL3的配线为WDZ-BYJ(3*2.5),PC/WC(铜芯低烟无卤阻燃交联聚烯烃绝缘电线,3芯,单芯截面面积为2.5mm2,铺设方式为沿墙面和地面暗敷设)
WL4、WL5的配线为WDZ-BYJ(3*4),PC/WC(铜芯低烟无卤阻燃交联聚烯烃绝缘电线,3芯,单芯截面面积为4mm2,铺设方式为沿墙面和地面暗敷设)


单相五孔安全插座和单相三孔壁挂空调插座安装高度距地面1.8m,配电箱ALX1规格尺寸为600*500*300,安装高度距地1.8m。

配线工程量按设计图示尺寸(水平+竖向)加预留长度以单线长度计算。
2.水平长度计算
(1)图层分类:使用【标注分类管理】功能新建两个图层,以不同颜色标识WDZ-BYJ2.5与WDZ-BYJ4配线,便于后续区分统计。

(2)依次点击【测量】功能下拉菜单中的【连续测量】功能,将图纸中的水平插座配线回路WL3,WL4,WL5依次绘制出来,绘制完成后如图所示。

(3)绘制测量完毕后使用【测量统计】功能中“按标注分类进行过滤”,选择目标管线即可得到配线水平工程量:
WDZ-BYJ2.5:31.581*3(3芯)=94.743m,
WDZ-BYJ4:32.181*3(3芯)=96.543m


3.竖向配线计算
因安装高度统一为1.8m,竖向工程量公式为“1.8m(离地高度)×立管根数×芯数”。借助【文字】模块的“编号文字”功能,按配管规则标注立管(中间双立管、末端单立管),如图所示得WDZ-BYJ2.5立管12根、WDZ-BYJ4立管4根:
即配线WDZ-BYJ2.5:1.8*12*3=64.8m, WDZ-BYJ4:1.8*4*3=21.6m。


4.根据24清单规范,预留长度=配电箱半周长(宽+高)*线根数
即:WDZ-BYJ2.5:(0.6+0.5)*3=3.3m, WDZ-BYJ4:(0.6+0.5)*3*2(俩个回路)=6.6m

5.插座配线总工程量=竖向配线+水平配线+预留长度
WDZ-BYJ2.5:94,743+64.8+3.3=162.843m
WDZ-BYJ4:21.6+96.543+6.6=124.743m
综上,借助CAD快速看图的【连续测量】与【文字】,可高效精准完成插座配线工程量计算,尤其适用于复杂回路场景,是电气工程量计量的得力助手。
#插座配线#连续测量#CAD快速看图#文字#配管配线