插座配管-连续测量精准计算
插座配管-连续测量精准计算
由于电气图中插座配管走向复杂且交叉频繁,若采用手动计量,极易出现漏算、错算等问题。掌握插座配管工程量计算规范,并结合cad快速看图【连续测量】,可显著提升管线长度计算的效率与准确性。本文将从基础知识、清单计量规则及案例分析三方面,详细讲解插座配管工程量的计算方法。
一、基础知识
导管的敷设要求
依据《建筑电气与智能化通用规范》GB55024一2022、《民用建筑电气设计标准》GB51348—2019、《建筑电气工程施工质量验收规范》GB50303—2015的规定,导管的敷设要求具体如下。
1.金属导管
火灾自动报警系统的电源和联动线路应采用金属导管或金属槽盒保护。
(1)室内干燥场所采用金属导管布线时,其壁厚不应小于1.5mm。室内潮湿场所的线缆明敷采用金属导管时,应采取防潮防腐措施,且金属导管壁厚不应小于2.0mm。建筑物底层及地面层以下外墙内的线缆采用金属导管暗敷布线时,其壁厚不应小于2.0mm。钢导管不得采用对口熔焊连接;镀锌钢导管或壁厚小于或等于2mm的钢导管,不得采用套管熔焊连接。
(2)金属导管应与保护导体可靠连接,并应符合下列规定:
1)镀锌钢导管、可弯曲金属导管和金属柔性导管不得熔焊连接;
2)当非镀锌钢导管采用螺纹连接时,连接处的两端应熔焊焊接保护联结导体;
3)镀锌钢导管、可弯曲金属导管和金属柔性导管连接处的两端宜采用专用接地卡固定保护联结导体;
4)机械连接的金属导体,管与管、管与盒(箱)体的连接配件应选用配套部件,其连接应符合产品技术文件要求;
5)金属导管与金属梯架、托盘连接时,镀锌材质的连接端宜用专用接地卡固定保护联结导体,非镀锌材质的连接处应熔焊焊接保护联结导体;
6)以专用接地卡固定的保护联结导体应为铜芯软导线,截面积不应小于4mm²;以熔焊焊接的保护联结导体宜为圆钢,直径不应小于6mm,其搭接长度应为圆钢直径的6倍。

2.塑料导管
(1)室内干燥场所采用塑料导管暗敷布线时,应选用不低于中型的导管。室内潮湿场所的线缆明敷时,应采取防潮防腐材料制造的导管。建筑物底层及地面层以下外墙内的线缆采用塑料导管布线时,应选用重型的导管。管口应平整光滑,管与管、管与盒(箱)等器件采用插入法连接时,连接处结合面应涂专用胶合剂,接口应牢固密封。
(2)当塑料导管在砌体上剔槽埋设时,应采用强度等级不小于M10的水泥砂浆抹面保护,保护层厚度不应小于15mm。
(3)直埋于地下或楼板内的刚性塑料导管,在穿出地面或楼板易受机械损伤的一段应采取保护措施。
(4)当设计无要求时,埋设在墙内或混凝土内的塑料导管应采用中型及以上的导管。
(5)沿建筑物、构筑物表面和在支架上敷设的刚性塑料导管,应按设计要求装设温度补偿装置。

3.可弯曲金属导管及柔性导管
(1)室内潮湿场所的线缆采用可弯曲金属导管明敷时,应选用防水重型的导管。建筑物底层及地面层以下外墙内的线缆采用可弯曲金属导管暗敷布线时,应选用防水重型的导管。严禁将柔性导管直埋于墙体内或楼(地)面内。刚性导管经柔性导管与电气设备、器具连接时,柔性导管的长度在动力工程中不宜大于0.8m,在照明工程中不宜大于1.2m。
(2)可弯曲金属导管或柔性导管与刚性导管或电气设备、器具间的连接应采用专用接头;防液型可弯曲金属导管或柔性导管的连接处应密封良好,防液覆盖层应完整无损。
(3)当可弯曲金属导管有可能受重物压力或明显机械撞击时,应采取保护措施。
(4)明配的金属、非金属柔性导管固定点间距应均匀,不应大于1m,管卡与设备、器具、弯头中点、管端等边缘的距离应小于0.3m。
(5)可弯曲金属导管和金属柔性导管不应做保护导体的接续导体。

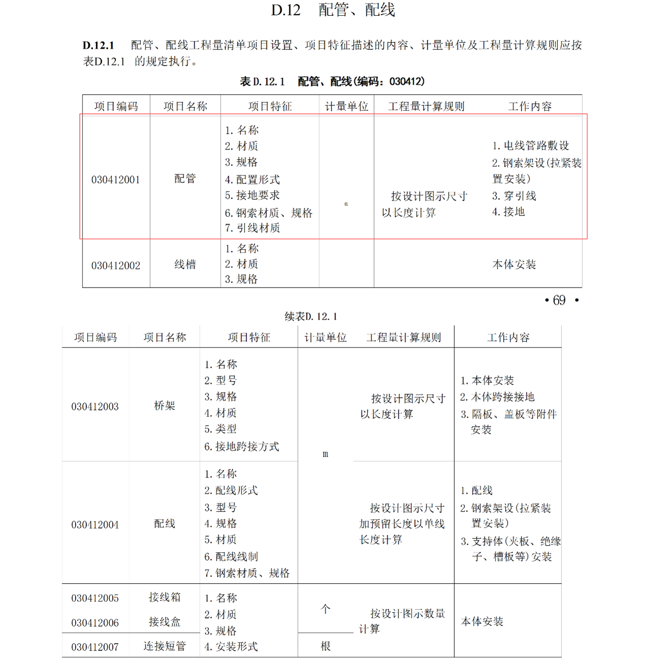
二、清单计量规则

三、案例分析
1.本案例以A型起居室为例,观察AL-X配电系统图、标准层插座平面图、电气图例,配电箱尺寸:400*300*120,暗装底边距地1.8米,配管PVC20-FC。



2. 在CAD快速看图软件中,使用工具栏的【测量】功能下的【连续测量】功能,以配电箱为起点,沿设计图示绘制,绘制完一条路线后右键结束测量并自动标注。确认无遗漏后,通过【测量统计】功能统计A型起居室水平配管总长度为112.844米。


为便于插座竖向配管计算,点击CAD快速看图中的【图形识别】功能,框选图例后右键点击,输入名称“挂式空调插座”,再选择查找范围为标准层插座平面图中的A型起居室,确认无误后即可开始识别。其他插座的识别方法与此类似。
所有插座识别完成后,可通过【查看已识别图形列表】功能统计所有插座数量。


插座配管竖向长度:(配电箱离地高度+插座离地高度)
WL2:1.8+12*0.3+1.5=6.9m
WL3:1.8+1.3*2+2.3*2+0.5*2+0.3=10.3m
WL4:1.8+1.3*2+2.3*2+1.5=10.5m
WL5:1.8+2.1*3=8.1m
WL6:1.8+2.1=3.9m
总:6.9+10.3+10.5+8.1+3.9=39.7m
插座配管长度:配管竖向长度+配管水平长度=39.7+112.844=152.544m
插座配管工程量计算需严格遵循清单计量规则,确保计算结果完整、准确。在实际操作中,利用CAD快速看图的【连续测量】,可高效完成复杂配管路径的长度统计,避免手动计算的疏漏。此外,还需注意明配管与暗配管的差异,以及竖向配管的计算方法。
#插座配管#连续测量#图形识别#