照明回路配线长度-批量测量又快又准
照明回路中不同规格与敷设形式的导线工程量计算,需要结合清单计量规则,;利用CAD快速看图【批量测量】自动识别,精准计算单线长度并依据线制累加,无需逐段测量与手动统计,有效规避漏算、错算风险,让照明回路配线工程量计算实现"又快又准"。
一、基础知识
导管内穿线和槽盒内敷线
(1)不同电压等级的电力线缆不应共用同一导管或电缆桥架布线;电力线缆和智能化线缆不应共用同一导管或电缆桥架布线;在有可燃物闷顶和吊顶内敷设电力线缆时,应采用不燃材料的导管或电缆槽盒保护。同一交流回路的电线应敷设于同一金属电缆槽盒或金属导管内。电线在电缆槽盒内应按回路分段绑扎,电线出入电缆槽盒及配电箱(柜)应采取防止电线损伤的措施。安全防范系统的线缆应敷设在导管或电缆槽盒内。

(2)导管和电缆槽盒内配电电线的总截面面积不应超过导管或电缆槽盒内截面面积的40%,电缆槽盒内控制线缆的总截面面积不应超过电缆槽盒内截面面积的50%。线缆采用导管暗敷布线时,不应穿过设备基础;当穿过建筑物外墙时,应采取止水措施。除设计要求以外,不同回路、不同电压等级和交流与直流线路的绝缘导线不应穿入人同一导管内。

(3)绝缘导线接头应设置在专用接线盒(箱)或器具内,不得设置在导管和槽盒内,盒(箱)的设置位置应便于检修。

(4)除塑料护套线外,绝缘导线应采取导管或槽盒保护,不可外露明敷。
(5)绝缘导线穿管前,应清除管内杂物和积水,绝缘导线穿人导管的管口在穿线前应装设护线口。
(6)当采用多相供电时,同一建筑物、构筑物的绝缘导线绝缘层颜色应一致。保护地线(PE)为绿、黄相间色,中性线(N)为淡蓝色,这两种线的额色是国际统一认同的,其他绝缘导线的颜色国际上并未强制要求统一,且我国电力供电线路和大量国内电气产品的绝缘导线外护层颜色尚未采用国际上建议采用的颜色(即相线L1、L2、L3用黑色、棕色、灰色),一直沿用相线L1采用黄色、L2采用绿色、L3采用红色。
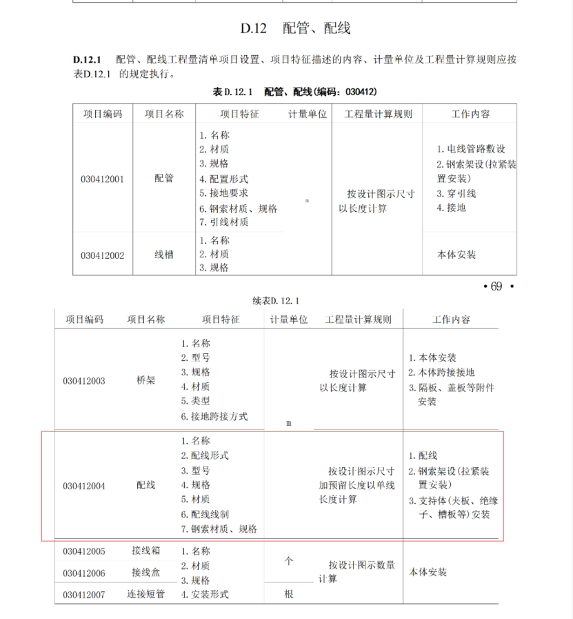
二、清单计量规则

三、案例分析
1. 观察负一层应急照明平面图、电气图例及ALE1配电系统图,配线采用BYJ3*2.5-CC/WC敷设方式,ALE1配电箱底边距地1.3米,箱体尺寸为280x460x90。



2. 在CAD快速看图软件中计算照明回路水平配线:首先,于软件界面中依次点击【测量】和【批量测量】,选定一段照明回路配线后勾选"按已选线段的图层过滤",框选负一层应急照明平面图;随后,选择【测量统计】功能,统计结果显示负一层应急照明回路水平配线总长为67.552米。


3. 需特别注意WX1不属于照明回路配线,若误识别标注,可使用【查看分段长度】功能扣除多余工程量。点选【测量】菜单下的【查看分段长度】,选中多余线段后,该线段即呈现高亮色并显示长度标注。

4.配管竖向长度:
4.5(楼层高度)-1.3(配电箱离地高度)-0.46(配电箱高度)+(0.28+0.46)(配线进入箱的预留长度宽加高)+[4.5(楼层高度)-1.3(开关离地高度)]*4(4个开关)+[4.5(楼层高度)-0.5(开关离地高度)]*7(7个标志灯)=44.28m。
照明回路配管长度:配管竖向长度+配管水平长度=44.28+67.552=111.832m。

照明回路配线工程量计算的核心在于"精准统计单线长度"。照明回路配线计算的高效解决方案可以通过CAD快速看图【批量测量】实现水平配线快速计量,再加上【查看分段长度】,既能确保数据准确性,能提升工作效率。
#照明回路#配线#批量测量#分段长度#CAD快速看图