视频传输线缆计量-高空抛物系统
“27楼抛豆腐脑被行拘6日”“50米高空抛奶茶杯致行人脑震荡”,近期各地高空抛物案例频频引发热议。这些看似“不起眼”的抛掷行为,实则是威胁生命安全的“空中炸弹”。好在随着AI监控技术的普及,越来越多小区装上了高空抛物监控系统,让“元凶”无所遁形。今天咱们就好好聊聊,这套守护“头顶安全”的系统到底藏着哪些门道,结合cad快速看图的图形识别对视频传输线缆计量计算。
一、先搞懂:高空抛物系统是怎么“抓现行”的?
很多人以为高空抛物系统就是“装个摄像头对着楼”,其实这里面藏着不少智能技术。以上海金山高新区投入使用的AI监控系统为例,它的工作逻辑更像一位“空中哨兵”,分三步完成监测预警。

首先是“精准捕捉”。系统通过特制摄像头以大仰角拍摄,覆盖从楼栋底层到顶层的全部高空区域,哪怕是小到纸巾盒、矿泉水瓶的物体都能纳入视野。接着是“智能甄别”,这也是最关键的一步——系统搭载的AI算法会对运动目标进行实时追踪,通过分析物体运动轨迹、速度和形态,精准区分“抛物行为”与飞鸟、落叶、飘动的衣物等干扰项。比如通过SOM神经网络聚类分析,那些不符合抛物运动规律的轨迹会被自动过滤,避免误报。最后是“预警留存”,一旦检测到抛物行为,系统会立即触发告警,同步抓拍图片和录像,并将数据实时传输到后端平台,为后续追责保留铁证。值得一提的是,为保护居民隐私,这类系统通常采用“事件触发录像”模式,平时不主动录像,仅在发生异常时工作。
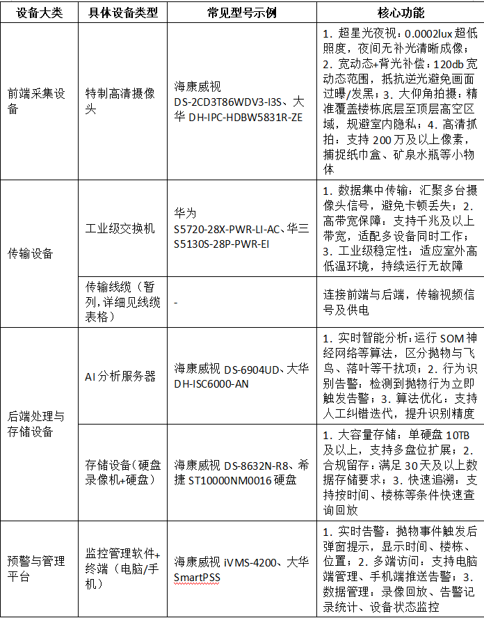
二、拆解开看:一套完整系统都有哪些“得力助手”?
一套能稳定运行的高空抛物监控系统,不是单一设备在“单打独斗”,而是多个设备协同作战,每个部分都有不可替代的作用:

三、别忽视:线缆选型藏着“稳定密码”
通过表格可清晰看到各设备的核心信息,不同场景下可根据楼栋规模、环境需求调整设备选型。除设备外,线缆作为系统的“血脉”,其规格型号直接决定传输稳定性,具体参数如下表:

以上表格涵盖了系统核心设备和线缆的关键参数,实际施工中需结合现场勘测结果调整,比如高层楼栋可能需要搭配长焦镜头的摄像头,复杂电磁环境下优先选用光纤传输。
四、计算实例
1、以高空抛物摄像机为例,计算高空抛物系统工程量

2、使用CAD快速看图的图形识别功能,计算高空抛物摄像机工程量,触发图形识别功能,框选高空抛物摄像机图例,输入相关信息后,如下图所示。

3、点击开始识别,即可完成高空抛物摄像机工程量计算。

从“27楼抛豆腐脑被行拘”到“50米高空抛奶茶杯致伤”,高空抛物案件的每一次曝光都在刺痛公众神经。但值得欣慰的是,随着AI监控技术的深度应用,一套覆盖“捕捉-甄别-预警-追责”全链条的高空抛物监控系统,正在为城市居民筑起“头顶安全网”。
这套系统不仅通过特制摄像头、AI算法和工业级传输设备实现了对抛物行为的精准打击,更通过隐私保护设计和模块化选型方案,兼顾了效率与人性化。前端设备能捕捉纸巾盒大小的物体,后端服务器可快速过滤飞鸟干扰,线缆选型更覆盖了从中小社区到跨区域大型项目的全场景需求。技术落地的最终价值,在于守护每一个路人的平安。当AI监控成为小区标配,当每一块抛下的物体都能被追溯,那些曾让人提心吊胆的“空中炸弹”,终将变成可防可控的文明课题。
#视频传输线缆#高空抛物监控系统#图形识别